HP 3000 Manuals

Plan the Network Configuration [ Configuring and Managing Host-Based X.25 Links ] MPE/iX 5.5 Documentation


Configuring and Managing Host-Based X.25 Links

Plan the Network Configuration 

Before you use NMMGR to configure DTS (the DTCs and DTC connections for
your system), you must define the physical layout and configuration
parameters for the computer, its DTCs, and all DTC-connected devices.

Configuration values that you must determine include a name for the
computer and a link name and physical path for the link between the
computer and its DTCs.  You also need to associate a name with each DTC
and define the characteristics of the devices connected to each DTC.

You must also define X.25 network values to be configured for each DTC
that contains a DTC/X.25 Network Access card.  You can configure each
DTC/X.25 Network Access card to allow PAD device connections,
system-to-system X.25 connections, or both.

If you are configuring PAD connections, you can also configure incoming
security.  Security can be specified to either reject or accept incoming
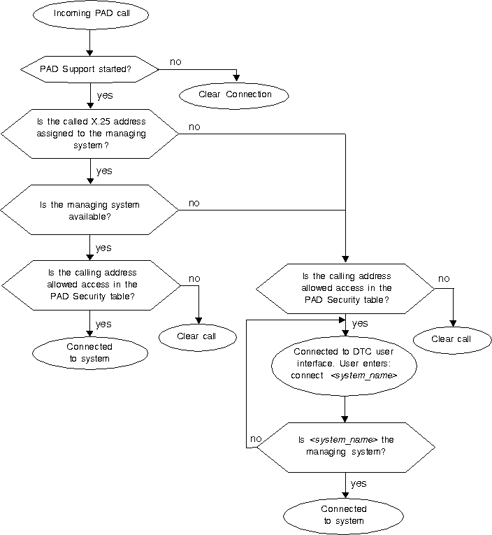
calls from specific addresses.  The Incoming PAD Security flowchart shown
in Figure 2-1  describes how incoming PAD calls are processed to allow
or disallow access to the host-based MPE/iX system.

On the pages that follow, information and worksheets are provided to help
define these required configuration parameters.

Incoming PAD Security 

Figure 2-1  shows how incoming PAD calls are processed to allow or
disallow access to the host-based MPE/iX system.

[]
Figure 2-1. Incoming PAD Security Flowchart


MPE/iX 5.5 Documentation