HP 3000 Manuals

Ch 13. Configuring Logging [ HP3000/iX Network Planning and Configuration Guide ] MPE/iX 5.0 Documentation


HP3000/iX Network Planning and Configuration Guide

Chapter 13  Configuring Logging 

This chapter provides step-by-step instructions for configuring logging.
Logging is configured for the purpose of recording events such as errors
and console commands.

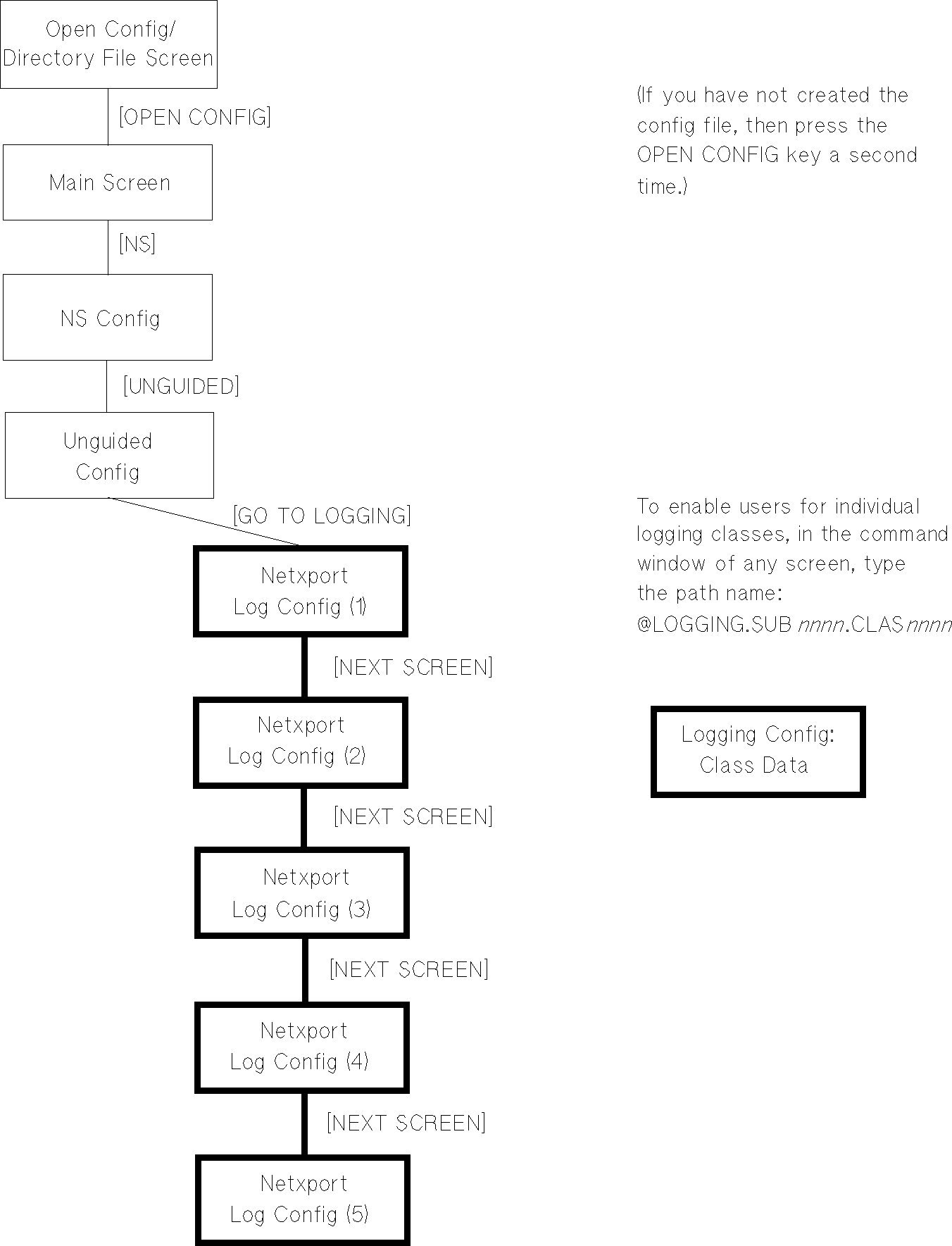
Figure 13-1 shows the screen flow for configuring the logging screens.
Screens unique to logging are indicated by bold boxed screens.
[FUNCTION] denotes the function key used at a screen to invoke the next
screen on the screen flow.

[]
Figure 13-1. Logging Configuration Screen Flow This chapter includes step-by-step instructions to help you perform the following tasks: * Access the logging configuration screens. * Modify the logging configuration. * Enable users for individual logging classes. * Activate logging. Logging is configured for the purpose of recording events such as errors and console commands. You configure logging for each of the subsystems of NS3000/iX and for NS3000/iX links. Each subsystem includes different classes of events (such as internal errors).You can record logging to a disk file for later analysis, to the system console so that the system operator receives the messages, or both. You can also display logging events at individual users' list devices. This may be valuable to allow the network manager to monitor NS console activity from an alternate terminal. If you configure a logging class so that logging is recorded to a user.account, the user will receive logged messages any time there is an active session for that user.account. (Take care if you enable users for logging; doing so can place a strain on system resources.) The guided configuration process configures logging for you using defaults. You can also configure or modify the logging subsystem using either guided or unguided configuration.


MPE/iX 5.0 Documentation