HP 3000 Manuals

Ch 8. Configuring an X.25 Node [ HP3000/iX Network Planning and Configuration Guide ] MPE/iX 5.0 Documentation


HP3000/iX Network Planning and Configuration Guide

Chapter 8  Configuring an X.25 Node  

This chapter provides step-by-step instructions for configuring X.25 iX
System Access for systems using PC-based network management.  This manual
assumes that you are using the guided configuration capabilities of
NMMGR.

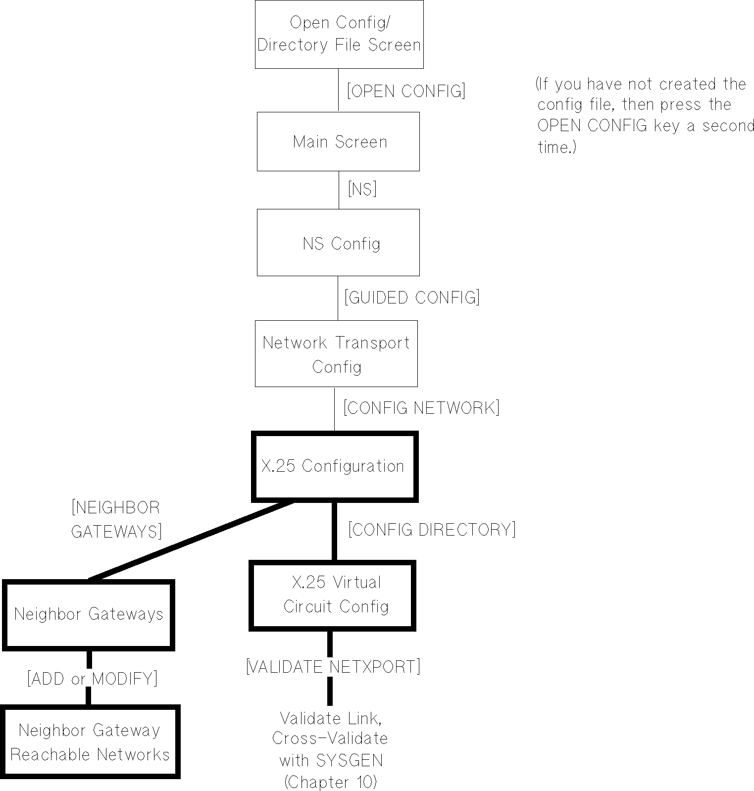
Figure 8-1 shows the screen flow for configuring X.25 screens.  Screens
unique to X.25 configuration are indicated by bold boxed screens.
[FUNCTION] denotes the function key used at a screen to invoke the next
screen on the screen flow.

[]
Figure 8-1. X.25 Link Screen Flow Before using NMMGR to configure a link, you should complete the worksheets provided. See chapters 3 and 4 for more information on planning your configuration and filling out the configuration worksheets. This chapter includes step-by-step instructions to help you perform the following tasks: * Begin the configuration process. * Configure an X.25 network interface. * Configure neighbor gateways. Once the above tasks are completed, refer to chapter 10 for step-by-step instructions to help you perform the following validation tasks: * Validate the network transport configuration. * Cross-validate in SYSGEN.
NOTE If you are configuring X.25 iX System Access on a system that is using host-based network management (a PC running the HP OpenView Network Manager is not part of the network), use Configuring and Managing Host-Based X.25 Links instead of this manual for step-by-step configuration instructions.


MPE/iX 5.0 Documentation