HP 3000 Manuals

Configuring With NMMGR [ Configuring Systems for Terminals, Printers, and Other Serial Devices ] MPE/iX 5.5 Documentation


Configuring Systems for Terminals, Printers, and Other Serial Devices

Configuring With NMMGR 

NMMGR, the Node Management Configuration Manager, is the utility used by
HP 3000 Series 900 to configure asynchronous device connections.The
parameters described previously in this chapter are entered in NMMGR
through a screen-by-screen user interface.  These parameters are
then stored by NMMGR into the HP 3000 network configuration file
NMCONFIG.PUB.SYS.

To invoke NMMGR, type the following command at the MPE prompt:

NMMGR.PUB.SYS

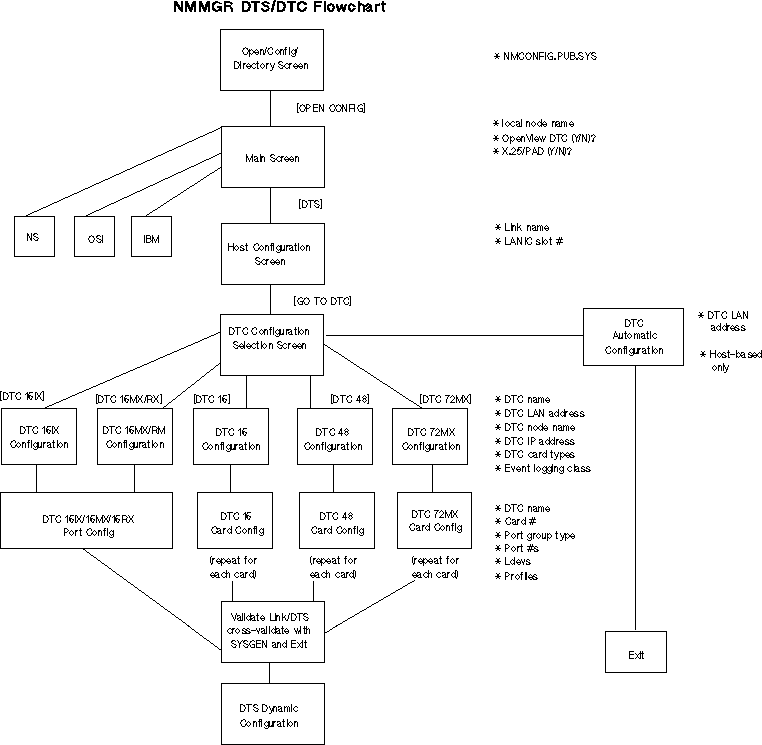
Figure 2-2  shows the screen flow for configuring terminals, printers,
and other serial devices in NMMGR. Parameters entered in each NMMGR
screen are listed to the right of the screen.  [function] denotes the
function key used at a screen to invoke the next screen on the flowchart.

Chapters 3 and 4 provides an overview of automatic and dynamic
configuration capabilities, respectively.  Chapters 5 and 6 show the
step-by-step process for configuring terminals, printers, and other
serial devices using NMMGR, for host-based and PC-based management,
respectively.


NOTE You may use NMMGR's maintenance mode interface to manage network directory and configuration files. You may also use the interface to generate job streams to update remote network directory and configuration files. Refer to appendix A for more information on maintenance mode commands and a special discussion on the SUMMARYCONF command.

NOTE In addition to the DTS subsystem, NMMGR is used to configure other network subsystems on the HP 3000 Series 900, such as NS (Network Services), IBM, and OSI. NMMGR provides many functions and utilities that are beyond the scope of this manual. Refer to Using the Node Management Services (32022-90041) for detailed information on NMMGR.
[]
Figure 2-2. NMMGR DTS/DTC Screen Flow


MPE/iX 5.5 Documentation