HP 3000 Manuals

EXPORT [ HP Pascal/iX Reference Manual ] MPE/iX 5.0 Documentation


HP Pascal/iX Reference Manual

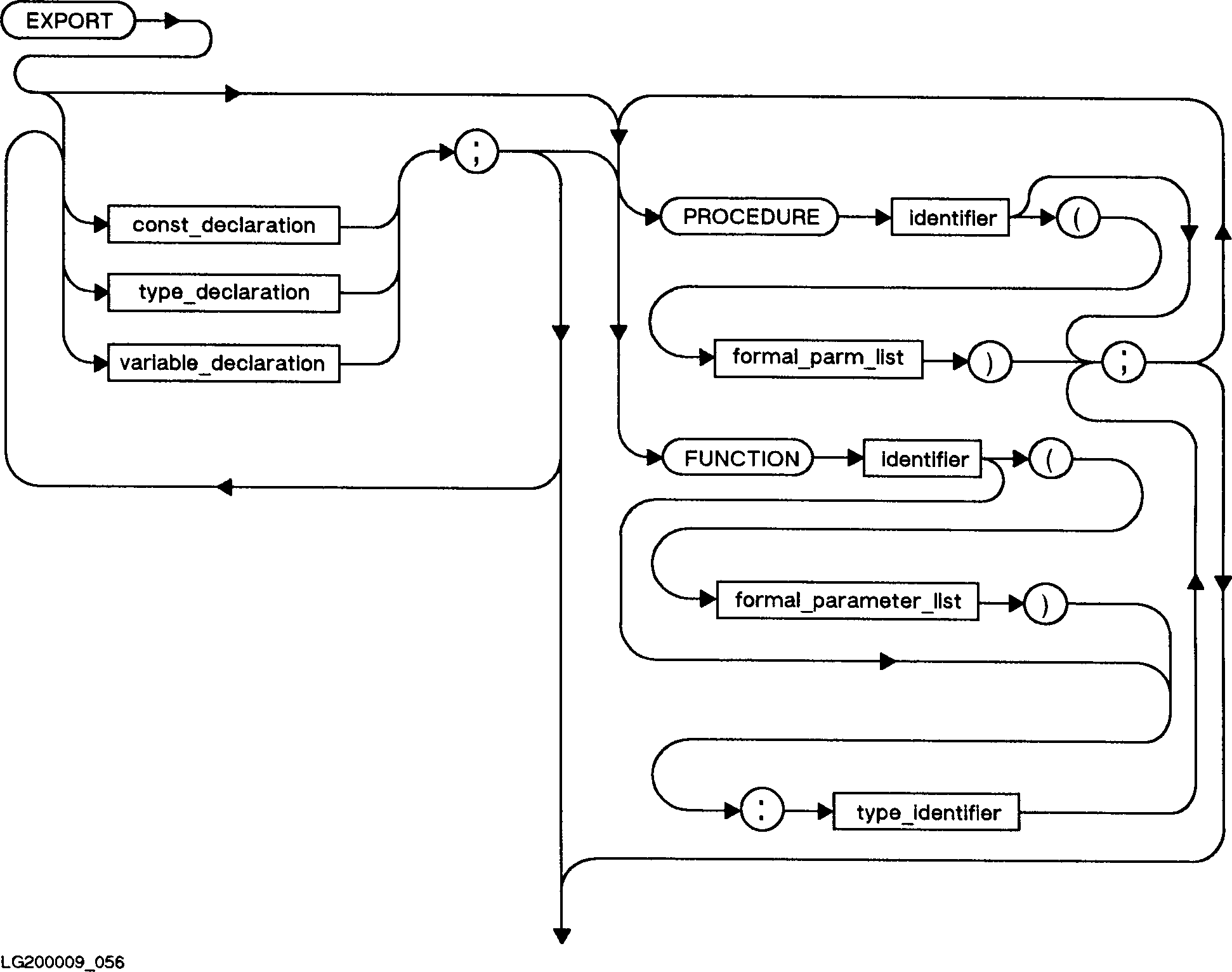
EXPORT 

This reserved word precedes the constants, types, variables, procedures,
and functions of a MODULE that can be used or imported by other programs
and modules.  The EXPORT section is used to define the constants, types,
variables, procedures, and functions that the module supplies to any
program or module that imports it.  Procedures and functions are
presented as headings without blocks or directives.  The EXPORT section
may make use of things that were exported from modules listed in the
IMPORT section.  Every module must have an EXPORT section.

Syntax 

     Export_declaration:

[]
Example EXPORT { Start of export text } TYPE control_num: 0..255; { Exported type } VAR last_num: control_num; { Exported variable } FUNCTION control (i: control_num; flag : Boolean) : Boolean;{Exported function}


MPE/iX 5.0 Documentation