HP 3000 Manuals

Virtuoso Process Overview [ VIRTUOSO CODE GENERATOR Reference Manual ] MPE/iX 5.0 Documentation


VIRTUOSO CODE GENERATOR Reference Manual

Virtuoso Process Overview 

The Virtuoso Code Generator reads a Virtuoso source file.  Within the
source file, references may be made to macros which are defined in a
Virtuoso macro file.  The generator will retrieve information from the
System Dictionary when instructed to do so by the generator constructs
contained in the Virtuoso source.

Figure 1-6 illustrates the input and output for the Virtuoso Code
Generator.  The input to the process is a Virtuoso source file.  The
source file can be a Virtuoso model or custom logic.  The input file is
considered a model when the source file is not specific to a particular
business problem and can be reused over and over.  The file contains
custom logic if the problem being solved is very specific and cannot be
addressed by a model.

[]
Figure 1-6. Virtuoso Overview Generator Constructs The Virtuoso Code Generator produces code based on a set of instructions or constructs. The constructs make up a powerful meta-language which allows you to control the text that is to be generated. It is the constructs that give you the flexibility to generate any type of text. They provide the control that is needed to generate high performance application logic. Constructs are used when developing macros and models as well as when custom logic is being developed. HP System Dictionary Integration The System Dictionary contains information about data in the computer system, such as databases and forms files. This information can include the data names, definitions, structure, and size; how the data is used and where it is located; and information about data relationships. Information in the System Dictionary refers to data structure. Virtuoso accesses System Dictionary definitions to generate specific output text from generic Virtuoso text. The System Dictionary provides the information necessary to turn generic code into specific code. The macros and models access the System Dictionary, and so they can be reused in your application environment while specifics are placed in the System Dictionary. The HP System Dictionary is used to store application information and documentation. System Dictionary is a central repository for descriptions of data resources. It can also be used to describe and document your data processing applications. These descriptions of your applications are used to generate code by retrieving entities, relationships, and attributes from the dictionary using the Virtuoso Code Generator constructs and then incorporating this information into the generated code. This makes it possible for the logic in a model or macro to be independent of the specific data descriptions, since these can be retrieved from the System Dictionary. Thus, the specific information about the application that is to be generated from a model can be stored in System Dictionary. For example, if a model displays a FORMSPEC form and then allows the user to enter data that will be added to a TurboIMAGE dataset, the name of the form and the dataset would be stored in the System Dictionary rather than in the model itself. Since you create the macros and models that are used for application development, the requirements for the types of data that must be stored in the System Dictionary are entirely up to you. Using a Model A model is a Virtuoso source file that can be reused to solve different problems. When the problem that you are solving matches the logic provided by a model, the model can be used to automatically generate the application logic. Thus a single model can be used to generate different programs. These programs are called modules. For example, a model that displays a FORMSPEC form, allows a user to enter data, and then adds the data to a dataset can be reused when solving different business problems. If you have an inventory application that allows a user to enter PART information, this model could be used to solve the problem. The model could also be used when adding a new customer to the customer database. This concept is illustrated in Figure 1-7.
[]
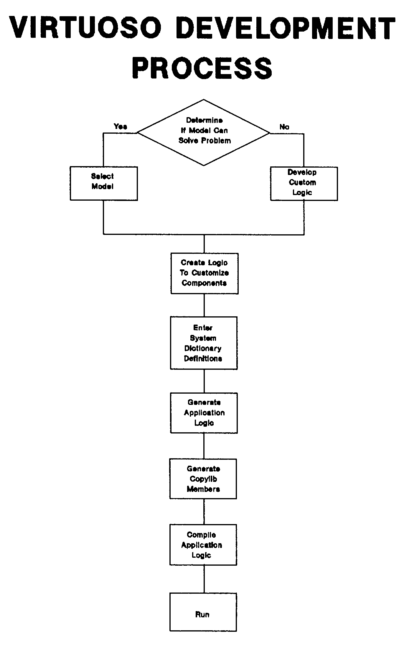
Figure 1-7. Reusing Program Structures To specify the specific data for the model, you enter the information required by the model into System Dictionary. For example, the form and the dataset that are used by a model would be entered in the System Dictionary and tied to a specific program to be generated from the model. Within the model, Virtuoso constructs would retrieve the information and allow the data to be replaced into the Virtuoso source code. If custom logic was needed to perform specific processing for the problem being solved, this code would be created in a file which would be incorporated into generated application logic by Virtuoso. This custom logic is still created using Virtuoso source statements which allows you to use macros to perform a majority of your processing. Generating an Application with Virtuoso The Virtuoso Code Generator can be used to construct large data processing applications. With Virtuoso, each program or subprogram that is part of that application is generated individually. Before getting started you will want to define the data resources for your application in the System Dictionary. The definitions of the TurboIMAGE databases, FORMSPEC formsfiles, etc. are described in the System Dictionary. Automated utilities are provided as part of System Dictionary to load the definitions of TurboIMAGE databases and FORMSPEC formsfiles. These utilities should be run before attempting to generate code. The steps involved in generating a program or subprogram with Virtuoso are illustrated in Figure 1-8:
[]
Figure 1-8. Virtuoso Development Process 1. Evaluate Feasibility of Using a Reusable Component For each program or subprogram, determine whether a model can be used to solve the problem. A model can be used when your problem requires the same basic logic that is performed by the reusable logic in an existing model. Custom logic can be added to the reusable logic to handle any specific requirements that you may have. If there is no model that performs the required processing, determine if the problem you are solving is a good candidate for becoming a new model. This would be the case when you have seen the same problem before or are confident that the same type of problem will come up again in the future. When the problem that you are solving is very unique and is not well suited for a model, you will develop custom logic. Although you will not be able to take advantage of a model to solve your problem, you can use macros to develop your logic which will still give you the productivity of a high level language. 2. Create Custom Logic Create custom logic required to adapt the models and macros to the problem that is being solved. Custom logic is simply a Virtuoso source file. It is included at a predefined location in either a model or a macro. A file containing the custom logic for each predefined location will be created. 3. Define Application Meta-Data Enter the System Dictionary definitions required by the Virtuoso source statements. The information will typically include the names of datasets, databases, and forms used by the application logic. Even in the situation where custom logic was developed, dictionary defintions may be required depending on the macros that have been developed for your organization. 4. Generate the Logic Once you have generated the logic, you will want to maintain the logic at the Virtuoso level. If you make changes in the generated code, the changes will be lost when the source code is regenerated at a later date. In maintenance you can have high productivity equivalent to the productivity experienced in development. 5. Generate the Copylib Members Virtuoso uses the System Dictionary utility System Dictionary COBOL Definition Extractor (SDCDE) to create the COBOL record definitions that are used in all COBOL programs. 6. Compile and Prep 7. Test the Application


MPE/iX 5.0 Documentation